2026年世界杯直播违法和不良信息举报电话:13513389315
当前位置: 首页 > 365可靠投注网站 >

详细内容

米粉中加罂粟、销售假药假酒...常德通报7起食品药品违法典型案例!

2018-12-03 09:14:41  点击量:

  今年来,常德市食药监管部门把稽查办案作为打击违法违规行为,确保食品药品安全的重要抓手,坚持严字当头,深挖细查,严惩重处食品药品违法犯罪行为。截至10月31日,全市查处“三品一械”违法一般程序案件1872件,涉案货值800多万元,罚没款金额1770.62余万元。取缔无证生产经营23家,吊销许可证1张,责令停产停业6家,捣毁制假售假窝点10个,查办较大、重大案件22件。市局查办的“贺某兴等人生产销售假酒案”、 “张培秀销售假冒注册商标商品案”、澧县 “生产销售假药案”、汉寿县局查办的“某酒业商行生产销售假冒牛栏山系列白酒案”、鼎城区局查办的“毛某勇等人在米粉中非法添加罂粟粉案”、桃源县局查办的“杨某华等人销售假药案”等6件案件被列为2018年省检察院、省食药局和省公安厅联合挂牌督办案件,桃源县局查办的“杨某经营假药案”被列为公安部部督案件。移送涉刑案件和线索23件,抓捕犯罪嫌疑人29人,判处有期徒刑18人,判刑最高为6年6个月。现将典型案例通报如下:

 
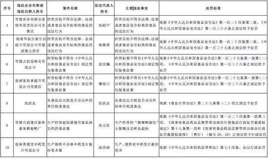
  一、贺某等人生产销售假酒案
 
  常德市食药监管局接到举报,称贺某等人无证无照长期制作假冒伪劣德山、武陵系列酒及外地高档名优酒。接报后市食药监管局执法人员联合德山、武陵两家酒厂打假人员和公安干警一起跟踪、蹲守、摸排,发现贺某伙同他人形成了一条假酒产销利益链,再顺藤摸瓜先后掌握了桃源县陬市镇黄溪港村某农户家为制作假酒的窝点,武陵区河袱镇某农户家为存放包装等物品的窝点,鼎城区桥南某名烟名酒商行为其销售假冒酒的商店。2018年2月1日,食药执法人员和公安干警分四个小组开展收网行动,抓捕主要制假售假嫌疑人4人,端掉制假窝点2个,存放假酒、假包装的仓库3个,出售假酒的商店2个,现场扣押假冒五粮液、茅台、国窖1573等知名品牌及常德本地酒1600余瓶,各种回收瓶及各种假冒商标标签、包装物若干,涉案货值金额达100余万元。目前,该案4名犯罪嫌疑人已被提起公诉,进入法院审判期。对涉及售卖假酒的商店市食药监管局依法对其给予了行政处罚。
 
  二、佐某等人销售使用注射用A型肉毒毒素等假药及未经注册医疗器械案
 
  2017年9月12日,汉寿县食药工质局执法人员在汉寿县龙阳街道新街社区振兴路某小区一家招牌为“瑞颜医美”美容店进行检查时发现,在该店厨房冰箱冷藏层发现1支保妥适牌注射用A型肉毒毒素、 4支韩国产注射用A型肉毒毒素(彩毒)、3支韩国产注射用A型肉毒毒素(粉毒)。另在店内小卧室靠西面墙壁柜内发现了1支美国产乔雅登牌注射用玻尿酸、4支韩国产丽珍牌注射用玻尿酸、2盒韩国产维C注射液以及一些国产辅助药品,涉案货值近万元。经初步认定当事人张某涉嫌使用假药注射用A型肉毒毒素和未经注册的三类医疗器械。2017年9月26日,上述产品经常德市食品药品监督管理局认定:注射用A型肉毒毒素、进口维C注射液为假药;注射用玻尿酸属未经注册的进口三类医疗器械。
 
  2017年10月10日,汉寿县公安局对此案进行立案侦查,并会同汉寿县食药工质局成立联合调查专案组。据“瑞颜医美”美容店负责人张某交待其购买产品的上线为长沙唐某,2017年10月28日,办案人员在长沙将唐某抓获,并在其住所查获了注射用A型肉毒毒素、注射用透明质酸钠、注射用聚左乳酸(童颜针)各1支。经审查,唐某交待了自己向吉林长春一个微信名为“微整”的女子购买医疗美容药品、医疗器械(水货),并向省内多人销售的犯罪事实,并提供了“微整”的相关信息和物流单据,确定了“微整”的真实姓名为佐某。11月6日,办案人员在长春警方的配合下,对犯罪嫌疑人佐某的美容工作室和仓库进行搜查,现场查获无中文标示的玻尿酸等医疗器械及药品2300支,物流发货单据数十张,现场抓获为佐某发货的犯罪嫌疑人杜某,主要犯罪嫌疑人佐某也于12月8日抓捕归案。通过调查核实佐某通过顺丰物流发货记录发现,自2016年11月以来,共向湖南、辽宁、福建、广东、内蒙、青海、吉林、黑龙江等10余个省市1000余名对象销售过大量医疗美容药品、医疗器械,办案人员利用阿里巴巴数据库对其微信资金往来进行统计,仅近六个月涉案金额就达3000万元。此案犯罪嫌疑人佐某、杜某、唐某、张某、王某等涉嫌销售使用假药和不符合保障人体健康的国家标准、行业标准的医疗器械,已违反了《药品管理法》第四十八条第一款(二)项、《医疗器械监督管理条例》第四十二条的规定。目前已对犯罪嫌疑人佐某等5人提起了刑事诉讼。
 
  三、湖南臻至保健品有限公司经营标签、说明书不符合法律规定食品案
 
  2018年9月3日,常德市食品药品监督管理局接到西湖管理区食药工质局案件移交线索,反馈鼎城区范围内“湖南臻至保健品有限公司”涉嫌销售不符合食品安全标准的“乳矿物盐压片糖果”。市食药监管局执法人员于2018年9月4日对该公司进行监督检查,发现该公司仓库货架上存放有8种不同包装、但均标示生产企业为“江西巨泰实业有限公司”生产的“优维康R乳矿物盐压片糖果”、 “优维康TM乳矿物盐压片糖果” 148盒(规格:1.2g×100片、1.2g×60片或1.2g×60片×2瓶)。上述产品外包装上分别标注有“抗腿抽筋”、 “壮骨增高”、 “抗手脚麻木”、“儿童壮骨增高”、“抗骨质疏松”等字样,涉嫌食品标签、说明书含有虚假内容和涉及疾病预防、治疗功能,随即对上述产品进行了查封扣押,并于2018年9月5日进行立案调查。
 
  经查实,当事人从2017年3月至今从江西优维康实业有限公司分5次进货上述压片糖果共计920盒(规格:1.2g×100片、1.2g×60片或1.2g×60片×2瓶),货值金额共计5408元人民币,案发后该公司主动上缴上述产品523盒。截止案发当日共计销售上述产品199盒,违法所得共计1250.1元人民币。当事人经营标签、说明书不符合法律规定的食品行为违反了《中华人民共和国食品安全法》第七十一条第一款的规定,依据《中华人民共和国食品安全法》第一百二十五条第一款第(二)项规定,市食药监管局依法给予湖南臻至保健品有限公司没收扣押的671盒上述产品、没收违法所得1250.1元和罚款5000元的行政处罚。
 
  四、沈跃友从食盐定点批发企业以外的单位购进食盐案
 
  2018年8月27日,常德市食品药品监督管理局执法人员对当事人沈跃友经营场所进行检查,其店面仓库存放有湖南省湘澧盐化有限责任公司生产“雪天精制盐(加碘)”543包(生产日期20171104,500g×50袋/包)及“雪天海藻碘盐”297包(生产日期20161221,320g×70袋/包)。以上食盐当事人现场不能提供从食盐定点批发企业购进证明。2018年9月4日,常德市食药监管局对当事人以涉嫌从食盐定点批发企业以外的单位或者个人购进食盐案立案调查。
 
  经查实,2018年8月27日,江苏省海安市个体工商户业主黄宝祥聘用人员居小龙经多方联系后,并征得当事人同意。并雇用运输车辆冀T90660将上述食盐从江苏省海安市运输至当事人处,以便当事人零售。当事人购进上述食盐未约定购进价,待当事人零售完毕再确定。参照湖南盐业股份有限公司常德市分公司提供相关价格(“雪天精制盐(加碘)”市场零售价1元/袋及“雪天海藻碘盐”市场零售价1.5元/袋),上述食盐货值金额为58335元,截止案发之日,当事人购进上述食盐均未销售,无违法所得。
 
  另查明:江苏省海安市个体工商户业主黄宝祥持有合法个体工商营业执照和食品经营许可证,但未取得食盐批发许可证明。
 
  当事人从食盐定点批发企业以外的单位购进食盐的行为违反《食盐专营办法》第十六条的规定,依据《食盐专营办法》第二十八条第(二)项的规定,该局依法作出没收扣押的上述雪天精制盐(加碘)“543包及”雪天海藻碘盐“297包,共计20.23吨。
 
  五、陈思羽(武陵区羽华隆商行)未取得食品经营许可从事食品经营活动的食品案
 
  常德市食品药品监督管理局接到群众举报,称武陵区东江街道浮桥社区十三组有人无证生产啤酒,该局执法人员于2018年7月18日前往调查,发现陈思羽(武陵区羽华隆商行)在未取得食品经营许可(后于2018年8月28日补办)的情况下销售青岛鲜啤并在冷库内发现有25桶共380L超过保质期的鲜啤,该局执法人员当即对销售收据进行了扣押并对冷库内超过保质期的鲜啤进行了现场查封。2018年7月24日该局执法人员以涉嫌未取得食品经营许可从事食品经营活动及经营超过保质期的食品的违法行为报经常德市食品药品监督管理局领导批准,予以立案调查。
 
  经查实,当事人陈思羽(武陵区羽华隆商行)于2018年5月开始通过供应商长沙星盈酒业有限公司从啤酒生产商青岛啤酒(长沙)有限公司以4.4元/升的价格购进青岛啤酒鲜啤在常德城区销售,销售价8元/升。截止该局执法人员检查时有销售单据证明当事人共销售1010升青岛鲜啤,其中销售25L/桶的有38桶、20L/桶的有2桶、5L/桶的有4桶,违法所得共计8080元。已销售啤酒和库存啤酒货值金额共计9752元。
 
  当事人供述冷库内超过保质期的鲜啤是准备运回生产厂家销毁的,并提供了供应商长沙星盈酒业有限公司出具的《过期酒回工厂销毁处理办法》。该局执法人员对购进当事人鲜啤的餐饮企业武陵区成记回味餐厅青年路店、武陵区大富烧鸡店、武陵区进哥餐馆(招牌名称:知粥尝乐)的老板或负责人进行询问调查,上述企业的老板或负责人都供述未发现当事人有向他们提供超过保质期限的鲜啤的行为,且企业未销售完的临近保质期限的鲜啤都通知当事人回收。故当事人经营超过保质期的食品的违法事实不成立。
 
  当事人未取得食品经营许可从事食品经营活动的行为违反了《中华人民共和国食品安全法》第三十五条第一款的规定,依据《中华人民共和国食品安全法》第一百二十二条第一款规定,常德食品药品监督管理局依法给予陈思羽(武陵区羽华隆商行)没收违法所得8080元和罚款人民币50000元的行政处罚。
 
  六、杨某、乔某销售假药案
 
  2018年2月11日,桃源县食品药品工商质量监督管理局接群众投诉举报:自2017年7月以来,杨某在桃源县漆河镇、理公港镇一带销售一种叫”中华一绝气管王“的药品,部分患者者反映服用这种药品后有一定不良反应,对患者提供的产品”中华一绝气管王“经认定为假药。2018年4月13日,桃源县公安局对杨某涉嫌销售假药一案立案侦查。经查这种”中华一绝气管王“的假药是乔某通过网络向全国各地销售,并宣传称这种药品能够根治气管炎、肺气肿疾病。杨某通过网络电话联系向乔某购买该药品,用支付宝或银行汇款结算,通过宅急送快递邮寄的方式取得药品,然后把药品销售给桃源县漆河镇、理公港镇一带相关患者服用,服用该药后,出现浮肿、异常红润等身体不适现象。从2017年8到12月,杨某通过快递向乔某购买该药品10余次,涉案金额约4万元。乔某通过上述销售方式销售这种药品,销售的对象涉及北京、河南、山西、吉林、贵州、安徽、黑龙江、江苏、湖南等10个以上省和相关的县市区,地域广泛,人员众多,涉案货值达百万余元。目前,杨某、乔某已抓捕归案,检察机关已对2人提起了刑事诉讼。
 
  七、李箫(SN·SU〈I 全球爆款美妆店)销售未经批准进口化妆品案
 
  2018年7月25日常德市食品药品监督管理局在对”SN·SU〈I 全球爆款美妆店“所经营的化妆品进行日常监督检查时发现:该店销售有”CHER塑颜晶透CC霜 SPF50/PA+++“30ml×1盒(原产地:中国台湾,生产日期:2018/01/18);”Make Up For Ever全新双用水粉霜“50ml×1盒(批号:7U01,原产国:法国)等五种进口化妆品,现场不能提供进口化妆品备案凭证(复印件)及国家商检部门检验报告(复印件)。常德市食品药品监督管理局随即对上述进口化妆品进行了查封扣押,并对该化妆品店下达了《调取证据材料通知书》,要求其在2018年7月30日前提供化妆品备案凭证(复印件)及国家商检部门检验报告(复印件)。逾期该化妆品店仍未提供相应资料,常德市食品药品监督管理局于2018年8月3日立案调查。
 
  经后期索证检查,上述5种进口化妆品均无有效的检验合格的国家商检部门检验报告(复印件)和进口化妆品备案凭证(复印件)。
 
  当事人销售未经批准和检验的进口化妆品,调取该店的销售记录并对当事人进行询问,核定违法所得为426元人民币。
 
  当事人销售未经批准的进口化妆品的行为,违反了《化妆品卫生监督条例》第十五条、第十六条第一款、《化妆品卫生监督条例实施细则》第三十一条第(三)项第二目的规定,依据《化妆品卫生监督条例》第二十六条第一款的规定给予当事人没收上述非法产品9瓶(盒),没收违法所得426元,并处以违法所得5倍罚款(罚款2130元,罚没款共计人民币2556元)。
 
  常德市食品药品监督管理局行政执法案件信息公开表
\
\
\
\
\

版权所有:2026年世界杯直播   2026年世界杯直播违法和不良信息举报电话:0311-89253879    举报信箱:1579274032@qq.com     
本网站特聘北京市泰明律师事务所孔祥印律师为常年法律顾问 联系电话:13391606043  

国务院新闻办公室新闻备案文号: 冀新网备132006002号   工业与信息化部批准文号冀ICP备11016644号-2   技术支持:【蓝点网络
网络违法犯罪举报网站  中国互联网举报中心   12321网络不良与垃圾信息举报中心  12318全国文化市场举报网站  河北省互联网违法和不良信息举报网 
 

 
Baidu
map